Minimum components require to operate 8051

Minimum Components for 8051

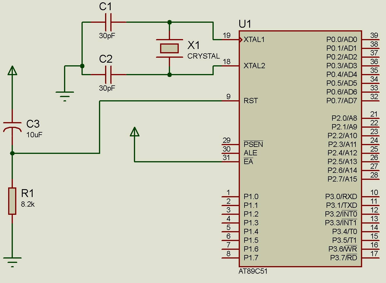
Minimum Components required to operate an 8051 chip, EA':External access (pin 31) of microcontroller must be tied to Vcc(High) to use internal program memory. However if one uses external program memory this must be tied to Gnd(0). Power ON Reset: it is the reset input pin. A high on this pin for two machine cycles while the oscillator is running resets the device. Crystal Ocillator: attached on pin 18 and 19 along with two capacitors as shown in fig. Vcc & Gnd: Power (+) must be connected to pin 40 and (gnd) must be connected to pin 20. Note: in simulation software Vcc and Gnd Pins are not available..

Frequency meter

.

Downloads
Datasheet